Focused supply of bee venom to A549 lung most cancers cells by PEGylate liposomal formulation: an apoptotic investigation


Polydispersity index, measurement, entrapment effectivity, and morphology

Within the present investigation, all of the formulations of liposomes loaded with BV contained equal portions of lipids (300 µmol), drug content material (1 mg/ml), and sonication time (7 min). By altering the molar ratio of Lecithin: Ldl cholesterol, the composition for the optimized formulation was measured. As will be seen in Desk 1, amongst three BV-loaded liposomes (F1 to F3), the F3 formulation was chosen as the perfect pattern for additional examination because it had the smallest measurement (193.72 ± 7.35 nm), lowest PDI (0.185 ± 0.010) and highest proportion of entrapment effectivity (93.90 ± 1.25). The outcomes present that the particle measurement and PDI of Lipo-BV lower with growing the molar ratio of Lecithin: Ldl cholesterol. When Lecithin: Ldl cholesterol elevated from 1:2 to 2:1, the particle measurement lowered to 274.3 ± 7.51 nm and 193.72 ± 7.35 nm, respectively. This pattern may very well be because of the complicated composition of lecithin. Furthermore, when the focus of Lecithin will increase, extra surfactants can be found to stabilize and favor the formation of smaller vesicles58,59. Moreover, the outcomes of optimization revealed that the ratio of ldl cholesterol had a dramatic impact on the common measurement of the liposomal vesicles. Particle measurement rises with a rise within the quantity of ldl cholesterol. The hydrophobicity of the bilayer membrane will increase after including ldl cholesterol to the answer, which can impart disturbance within the vesicular membrane. So, the rise of vesicle radius and formation of a extra thermodynamic steady construction end result from this disturbance60. Based on Desk 1, all of the liposomal formulations (F1 to F3) confirmed a Polydispersity index worth lesser than 0.5, and (F3) with the bottom PDI worth (193.72 ± 7.35) confirmed a narrower measurement distribution and didn’t present agglomeration-related issues. The outcomes indicated that Polydispersity index values lessened after growing ldl cholesterol focus. The PDI of the F1 formulation with a Lecithin: Ldl cholesterol molar ratio of 1:2 was 0.298 ± 0.015, whereas the PDI of the F3 formulation with a Lecithin: Ldl cholesterol molar ratio of two:1 reached 0.185 ± 0.010. A potential rationalization is that the mobility and adaptability of phospholipids improve with enhancing the quantity of Lecithin, which ends up in larger fluidity of the bilayer. Consequently formulations with smaller and extra uniform vesicles will be produced59,61.

After F3 (Lipo-BV) was chosen as the perfect formulation for additional examine, clean liposome (F3-B), and PEGylate-Lipo-BV formulations had been carried out. The outcomes of particle measurement, PDI, and EE% of clean liposome, Lipo-BV, and PEG-Lipo-BV had been summarized in Fig. 1. Based on Fig. 1A, loading BV in liposomes results in a rise in particle measurement. The particle measurement elevated from 142.51 ± 5.74 to 193.72 ± 7.35 after including BV. The explanation why particle measurement will increase with including BV is that the quantity of the hydration medium decreases with loading anti-cancer drug so further materials and low area end result within the formation of an incomplete or distorted bilayer. Consequently, the floor of ready vesicles decreases and the particle measurement of nanocarriers will increase for lodging of the shortage of water62. Additionally, coated liposomal formulations (PEG-Lipo-BV) confirmed smaller particle sizes (171.28 ± 5.25) in comparison with non-coated liposomes (193.72 ± 7.35). A lower within the measurement of liposomes coated with PEG will be because of the affinity between PEG and the bilayer of liposomes. Bodily bonding between PEG and Liposomes, reminiscent of hydrogen bonding, will increase the cohesion of liposomes, so particle measurement can lower63. Based on Fig. 1B, the PDI of liposomal nanocarriers exhibited that the clean liposome has the smallest worth of 0.160 ± 0.009. Whereas the PDI worth of Lipo-BV was 0.185 ± 0.010, it reached 0.173 ± 0.013 after coating Lipo-BV with PEG. The explanation for the lower within the PDI worth of Lipo-BV after PEG modification is attributed to the change within the measurement of vesicles in the course of the coating course of.

Determine 1

Measurement, PDI, and EE% of free drug, coated and uncoated liposomes, (A) free drug, (B) Lipo-BV (C) BV-Lipo-PEG, and DSL of (D) free BV, (C) Lipo-BV, and (E) BV-Lipo-PEG.

The outcomes of the impact of focus of the molar ratio of Lecithin: Ldl cholesterol on the EE% are indicated in Desk 1. As will be seen, EE% elevated with growing the molar ratio of Lecithin: Ldl cholesterol. The entrapment effectivity of BV liposomes was within the vary of 79.64 ± 1.36 with Lecithin: Ldl cholesterol equal 2:1 for formulation F1 to 93.90 ± 1.25% for formulation F3 with Lecithin: Ldl cholesterol equal 1:2. The proportion of EE is affected by the hydrophilic and lipophilic nature of bioactive components and the depth of their interplay with the phospholipids. Additionally, the quantity of the utilized water, membrane fluidity, and floor space of nanoparticles influence EE%64,65. EE% will increase together with enhancing the quantity of Lecithin, a potential purpose is that EE is according to the dimensions of nanocarriers so bigger nanoliposomes present an acceptable quantity for extra entrapment of BV66. Outcomes expressed that the entrapment effectivity escalated together with declining ldl cholesterol focus, which is in line with earlier research. A potential purpose why EE% elevated with degreasing ldl cholesterol focus is that ldl cholesterol enhances the hydrophobicity and stability of the bilayer and reduces the quantity of permeability, which causes the hydrophobic drug to ship into bilayers in an environment friendly manner67,68.

The EE percentages of unmodified nanoliposomes loaded with BV reached 93.90 ± 1.25% whereas the EE percentages of BV-loaded into modified nanoliposomes boosted and reached 96.74 ± 1.49%, as proven in Desk 1. Based on Fig. 1C, the modification of nanocarriers results in a rise within the quantity of EE%. This higher effectivity of PEGylated-Liposomes may very well be because of the lengthy chain arms of PEG. PEG helps larger interplay and environment friendly immobilization of the drug with the floor of modified Liposomes69.

Determine 1D,E,F displays the comparability of the related particle measurement distribution decided by utilizing the DLS methodology between clean liposomes (Fig. 1D), Lipo-BV (Fig. 1E), and PEG-Lipo-BV (Fig. 1F). The results of the particle measurement distribution supported the PDI end result. The obtained DLS indicated a single peak with a small Polydispersity index which signifies the insignificant aggregation of PEG-Lipo-BV in aqueous resolution.

Discipline emission–SEM pictures of the optimized formulations for clean liposomes and liposome-loaded bee venom are proven in Fig. 2A,B. Based on the SEM imaging outcomes, the vesicle measurement of the clean liposome (127 nm) was smaller than that of the Lipo-BV vesicle (171 nm). Furthermore, the SEM {photograph} of the PEG-BV-loaded liposome (Fig. 2C) demonstrated a extra homogeneous distribution, a easy floor, and a spherical form with none aggregation than different samples. The dimensions of PEG-Lipo-BV was estimated at 151 nm. The dimensions distribution of nanocarriers obtained by DLS confirmed that the dimensions of the functionalized liposomes containing BV was 175 nm (Fig. 1F). Outcomes indicated that the dimensions of liposomes achieved by DLS knowledge was bigger than that achieved by SEM. The dimensions of nanoparticles was assessed utilizing the Dynamic Mild Scattering (DLS) methodology, which concerned analyzing hydrated vesicles. This measurement was performed within the presence of water, ensuing within the samples exhibiting bigger sizes in comparison with the dry vesicles noticed beneath Scanning Electron Microscopy (SEM) or Transmission Electron Microscopy (TEM)70. TEM was utilized to evaluate the morphology of optimum liposomes. Determine 2D–F illustrates the inner construction of clean liposome, Lipo-BV, and PEG-Lipo-BV, respectively. The dimensions of the clean liposome is about 130 nm (Fig. 2D). Additionally, Lipo-BV (Fig. 2E) and PEG-Lipo-BV (Fig. 2F) are roughly 170 nm and 150 nm, respectively. The picture reveals a spherical form of optimum liposomes. Moreover, the inflexible boundaries of the liposomes’ construction will be seen. After coating Liposomes with PEG, the dimensions of formulations decreased. Its purpose will be because of the affinity between PEG and the bilayer of Liposomes. Bodily bonding between PEG and Liposomes, reminiscent of hydrogen bonding, can improve the cohesion of liposomes, so particle measurement can lower by63,70.

Determine 2
figure 2

SEM, TEM of coated and uncoated liposomes, (A) SEM of clean Lipo, (B) Lipo-BV, and (C) Lipo-BV-PEG and TEM of (D) clean Lipo, (E) Lipo-BV, and (F) Lipo-BV-PEG.

Optimization of PEG-Lipo-BV

Lipid content material (µmol), and Lecithin: Ldl cholesterol: PEG (mol ratio) had been evaluated as particular person variables (Desk S1). In distinction, particle measurement, and entrapment effectivity (EE) had been dependent elements within the optimization research. Desk S2 reveals the outcomes of the CCD experiments. The measurement of BV-Lipo-PEG ranged between 165.3 and 210.4 nm and EE of BV-Lipo-PEG ranged between 80.49 and 95.73%. The evaluation of variance for particle measurement and EE is proven in Desk S3. The polynomial response was modified in the quadratic mannequin. It reveals that the person parameters A, and B may all have a major influence on particle measurement and EE. As introduced in Desk S4, the particle measurement regression mannequin reveals the elevated affect of particular person variable A and the potential decreased impact of B variables on particle measurement, and the elevated affect of particular person variable A and B on EE. Desk S5 affords the mandatory standards for responses. The best preparation was efficiently formulated (Desk S5). The particle measurement, and EE for optimum preparations had been investigated and located to be 177.4, and 95.73, respectively, for BV-Lipo-PEG formulation. A potential rationalization is that improve within the quantity of lipid from 200 to 300 µmoL leads to improve of the world occupied by lipid molecules as a rise within the membrane fluidity and the dimensions of the liposomes are noticed71,72.

Fourier-transform infrared spectroscopy (FTIR)

Determine 3 presents the chemical construction of lecithin, ldl cholesterol, bare liposome, free BV, liposome-BV, and PEGylate-liposome-BV. The FTIR sample for lecithin (Fig. 3a) reveals the wave numbers 2923–2810 cm-1, 1740 cm-1, 1210–1140 cm-1, and 1465 cm-1 attributed to Alkanes teams stretching, Aliphatic ester stretching, PO2 teams stretching, and CH2 stretching, respectively. Ldl cholesterol (Fig. 3b) displayed peaks at 3400 cm-1 and 3000–2850 cm-1 attributable to 1 O–H stretching and C–H stretching, respectively. Additionally, the peaks at 1463 cm-1 and 1054 cm-1 had been attributed to C–H bending and C–O stretching, respectively. C–H stretching from 3124 to 2863 cm-1 belongs to ldl cholesterol. Bare liposomes (Fig. 3c) confirmed the attribute band peak at 1749 cm-1 attributable to CH2 bending vibration. Additionally peaks at 3478 and 1645 cm-1 attributable to O–H stretching and bending vibration. The wave quantity 1749 cm-1 is attributed to C=O stretching. Bee venom as a pure drug (Fig. 3d) confirmed the attribute band peak at 3060 and 3392 cm-1 attributable to N–H stretching vibration and, 1386 and 1454 cm-1 attributable to COO. Vibration on a broad band 1240–1290 cm-1 attributable to Amid III, 1541 cm-1 attributable to Amid II, and 1653 cm-1 attributable to Amid I. Additionally, a peak at 617 cm-1 was exhibited attributable to primarily amid O=C–N bending. The formulation of the drug encapsulated in liposomes (Lipo-BV) (Fig. 3e) reveals the peaks on the wave quantity 804 cm-1 C–N–C stretching, 1533cm-1 Amid II stretching, and 1116cm-1 amid III stretching vibrations. In comparison with free BV, all peaks for Lipo-BV had been noticed at decrease wavelengths, which confirms loading BV in liposomes. Within the FTIR spectra of BV-Lipo-PEG (Fig. 3f), C-O bonding associated to PEG appeared at 1299 cm-1, which confirms the presence of PEG in liposomes.

Determine 3
figure 3

FTIR spectra of (a) lecithin, (b) ldl cholesterol, (c) liposome, (d) free bee venom, (e) Lipo-BV, (f) BV-Lipo-PEG, and (g) PEG.

Drug launch examine

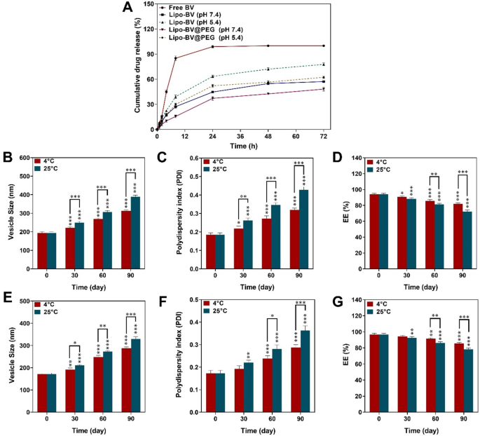
The discharge of bee venom from uncoated and coated liposomes was studied at numerous pH values (physiological pH (~ 7.4), tumoral microenvironment (~ 5.4). As proven in Fig. 4A, the burst-primary launch inside 10 h is ascribed to diffusion of BV from the outer layer of the liposomes, then all formulations displayed a gentle launch from 10 to 72 h.

Determine 4
figure 4

In vitro launch of (A) BV from the free drug, Lipo-BV, and BV- Lipo-PEG at pH 5.4 and seven.4, and (B, C, D) the bodily stability of Lipo-BV and (E, F, D) BV -Lipo-PEG at 4 and 25 °C after 90 days (Imply ± SD, n = 3).

The discharge fee of the free bee venom was 88% within the first 10 h, which remained virtually regular as much as 72 h, when the entire of the drug was launched. Free and adsorbed BV on the liposome is the primary purpose for major burst. After the instant launch of medication into the resolved medium, a major burst happens. Whereas the drug launch fee of the optimum Lipo-BV was 55% at pH 7.4, that of optimum PEG-Lipo-BV reached 40% after72h. It appears that evidently the entrapment of bee venom in liposomes may stop burst launch. As well as, after coating BV-loaded Lipo with PEG, a major discount was noticed in burst launch at each pH (7.4, and 5.4). Its purpose is that the barrier layer is supplied for drug diffusion after coating liposomes73. Additionally, the discharge charges of BV from liposomal nanoparticles coated with PEG at physiological pH had been considerably decrease than that of formulations at pathological (cancerous) pH, 65% and 50% after 24 h, respectively. Additionally, the identical end result was noticed for Lipo-BV (the discharge charges of BV from liposomal nanoparticles at physiological pH had been considerably decrease than that of cancerous pH). The explanation for that is that liposomes present totally different conduct beneath totally different situations. Liposome nanoparticles swell and break in acidic situations. Nevertheless, liposomes may effectively maintain medicine beneath physiological situations. Furthermore, drug launch at physiological pH was decrease than tumoral microenvironment because the drug and the surfactant work together with one another by electrostatic interplay74.

The discharge kinetics of free BV, Lipo-BV, and BV-Lipo-PEG formulation at numerous pH had been studied utilizing totally different kinetic fashions (Desk 2). The worth of R2 determines the perfect mannequin for every formulation. The pattern with the very best worth of R2 was chosen as an acceptable mannequin for the discharge mechanism. As will be seen in Desk 2, the first-order mannequin is taken into account because the best-fitting mannequin without spending a dime BV whereas Higuchi and Korsmeyer-Peppas mannequin was outlined as the perfect mannequin at pH = 7.4 and pH = 5.4, respectively. Additionally, the perfect mannequin for Lipo-BV-PEG at pH = 7.4 was Higuchi. Within the Korsmeyer-Peppas kinetic mannequin, the quantity of noticed n for all samples was 0.43 < n < 0.85, which signifies the Anomalous transport mechanism for figuring out the discharge of BV molecules from ready formulations.

Desk 2 The kinetic launch fashions and the parameters obtained for optimum Liposomal formulation.

Stability research

The bodily stability of coated and non-coated Lipo-BV formulations was evaluated by characterization of vesicle measurement, Polydispersity index (PDI), and entrapment effectivity after storage at 4 °C and 25 °C for 90 days. As seen (Fig. 4), a rise within the proportion of measurement and PDI, and a lower in entrapment effectivity had been proven throughout storage time as a result of the leakage of the drug occurred for the liposomal formulations. Imply vesicle measurement, Polydispersity index, and entrapment effectivity of non-coated liposomes (Fig. 4B–D) confirmed extra adjustments after 60 days in comparison with coated liposomes (Fig. 4E–G). So, the steadiness of the coated samples saved at 4 °C and 25 °C is bigger than the non-coted samples. Moreover, the steadiness of the samples saved at 4 °C is larger in comparison with the non-coated samples saved at 25 °C. This pattern is due to the upper stability of hydrophobic liposomes saved at low temperatures since liposomal formulations swell and break at excessive temperatures, resulting in a major increase within the measurement and PDI of liposomes and a discount in entrapment effectivity. Based on Fig. 4A,B,C after 30, 60, and 90 days, the dimensions of Lipo-BV was vital (p < 0.001). Nevertheless, the EE% of Lipo-BV was vital simply after 90 days (p < 0.001). Additionally, the outcomes confirmed that the dimensions of Lipo-BV-PEG, PDI, and the EE% of Lipo-BV-PEG was vital simply after 90 days (p < 0.001). In whole, the vesicle measurement of the embellished drug-loaded liposomes (389.43 nm) was discovered to be bigger than undecorated drug-loaded liposomes (329.92 nm) at 4 °C after 90 days. Additionally, the PDI of non-coated liposomes and liposomes coated with PEG had been noticed to be 0.319 and 0.287, respectively. The rise in particle measurement following the coating of drug-loaded liposomes with PEG is attributed to a rise in viscosity, resulting in a rise in particle measurement in comparison with drug-loaded liposomes missing PEG. Moreover, the Polydispersity Index (PDI) of non-coated liposomes is decrease than that of coated liposomes. This end result may come up from alterations in vesicle measurement in the course of the coupling course of.

Cell proliferation assay

The cytotoxicity of clean Lipo, free BV, Lipo-BV, and BV-Lipo-PEG was investigated by MTT assay towards A549 cell strains. Based on Fig. 5A,B, the cytotoxicity of free BV, Lipo-BV, and BV-Lipo-PEG was vital (p < 0.001) throughout 48 h (Fig. 5A) and 72 h (Fig. 5B) of remedy towards A549 cell strains. Nevertheless, the cytotoxicity of clean liposomes was insignificant (p < 0.05). Additionally, the investigation of the pattern’s impact on A549 cells indicated that the proportion of cell viability in concentrations of 1.56, 3.12, 6.25, 12.50, 25, and 50 μg/mL decreased considerably by means of 48 to 72h. Primarily based on Fig. 5C, the half-maximal inhibitory focus (IC50) quantity of BV-Lipo-PEG (11.74 (48 h), 5.89 (72 h)), Lipo-BV (22.86(48 h), 10.86 (72 h)), and free BV (38.56 (48 h), 29.81 (72 h)) confirmed a statically vital lower (p < 0.001) towards A549 cell line in comparison with clean Lipo (456.65 (48 h), 421.36 (72 h)) (p < 0.05). Some literature reveals that bee venom can improve the cytotoxicity towards most cancers cells as bee venom has compounds reminiscent of calmodulin inhibitors, which have the potential of enhancing the intracellular distribution of anti-cancer brokers by means of inhabitation of the outside transport. Consequently, the cytotoxicity of samples will increase immediately towards tumor cells12,75. Additionally, outcomes point out that BV-Lipo-PEG is extra cytotoxic on each most cancers cell strains after 48 and 72 h of remedy. BV-Lipo coated with PEG exhibited extra cytotoxicity on most cancers cells in comparison with mixed non-coated BV-Lipo. Using BV-containing PEGylated liposomes results in the meeting of PEGylated-liposomes within the strong tumor so a excessive proportion of BV is launched from PEGylated attributable to permeability and retention impact resulting in a rise of cytotoxicity on tumor cells76.

Determine 5
figure 5

In vitro cytotoxic impacts of (A) clean Lipo, free BV, Lipo-BV, and BV-Lipo-PEG in A549 cell line with totally different concentrations after 48h. (B) In vitro cytotoxic impacts clean Lipo, free BV, Lipo-BV, and BV-Lipo-PEG in A549 cell line with totally different concentrations in A549 cell line with totally different concentrations after 72h, and (C) Comparability between IC50 of all samples in A549 cell line in 48 and 72 h (Knowledge are represented as imply ± SD and n = 3; p < 0.0001****, p < 0.001***, p < 0.01 **, p < 0.05 *.

As will be seen from Fig. 6A, the toxicity of BV-Lipo-PEG and BV-Lipo towards the HFF cell line enhanced with growing the focus of each samples, resulting in a discount of cell viability. Based on Fig. 6A after 48h, the cytotoxicity of clean liposome, free BV, Lipo-BV, and BV-Lipo-PEG was vital (p < 0.001) in direction of HFF cell strains. Pristine liposome has the perfect viability comparability with different formulations. These knowledge for HFF point out that the excessive cytotoxicity of BV-Lipo is due to the discharge of BV contained in the cells, and it’s not associated to the discharge of elements from empty liposomal formulation77. On the whole, the potential anti-cancer perform of Lipo-BV may very well be attributed to varied elements, reminiscent of enhancing its supply and launch mechanisms, guaranteeing sustained launch and efficacy over an prolonged interval, its organic exercise degree, boosting immune response and cytokine manufacturing, and enhancing its bioactivity towards cancerous cells78,79,80,81,82.

Determine 6
figure 6

(A) In vitro cytotoxic impacts of clean Lipo, free BV, Lipo-BV, and BV-Lipo-PEG in HFF cell line with totally different concentrations after 48h. (B) In vitro cytotoxic impacts of clean Lipo, free BV, Lipo-BV, and BV-Lipo-PEG in MCF-7 cell line with totally different concentrations after 48h. (C) In vitro cytotoxic impacts of clean Lipo, free BV, Lipo-BV, and BV-Lipo-PEG in HepG2 cell line with totally different concentrations after 48h (Knowledge are represented as imply ± SD and n = 3; p < 0.0001****, p < 0.001***, p < 0.01 **, p < 0.05 *).

The cytotoxicity outcomes of the samples towards the 2 cell strains (MCF-7 and HepG-2) in comparison with A2780 are given in Fig. 6B,C. These outcomes indicated that BV-Lipo-PEG confirmed sturdy anticancer exercise towards the 2 examined cell strains though it was more practical towards the MCF-7 cell line in comparison with HepG-2 and A2780. The viability was elevated considerably by reducing the drug focus in each most cancers cell strains and in all samples. The recorded IC50 of BV (for 48 h) was 17.52, 11.16, and 38.56 μg/ml for HepG-2, MCF-7, and A2780, respectively. Nevertheless, the IC50 for Lipo-BV was 9.57, 5.83, and 22.86 μg/ml for HepG2, MCF-7, and A2780, respectively, and the IC50 for BV-Lipo-PEG recorded 5.58, 3.88, and 11.47 μg/ml for the HepG-2, MCF-7, and A2780 cell strains, respectively.

Apoptosis assay

Because the examination of apoptotic exercise is important within the growth of anticancer brokers and is useful within the evacuation of drug supply techniques, move cytometry was carried out to judge the early and late apoptosis or necrosis induced in tumor cell strains. Following the double staining of cells with annexin V-FTTC (fluorescein thiocyanate-labeled annexin V) and PI (propidium iodide), the quantitative measurement of apoptosis in lung most cancers cells (A549 cells) was performed utilizing move cytometry. Remedy of the A549 cells with Lipo, Free BV, Lipo-BV, and Lipo-BV@PEG (Fig. 7A) resulted within the induction of apoptosis in each kinds of breast most cancers cells. The outcomes of apoptotic research for all samples are demonstrated in Fig. 7B. Biocompatibility of pristine liposomes was larger than in different samples on account of the apoptosis fee being very low for lung cell strains handled with pristine liposomes. Completely, Based on Fig. 7B, the apoptotic exercise of free BV, Lipo-BV, and BV-Lipo-PEG was considerably larger (p < 0.001) than clean liposome and the management group (p < 0.05) in direction of A549 cell strains in. Furthermore, free BV, Lipo-BV, and PEG-Lipo-BV resulted in a considerably better proportion of cells within the late part in comparison with clean Lipo and management group (p < 0.001). In the meantime, outcomes of the late part point out that the proportion of cells in PEG-Lipo-BV is bigger than these of free BV, and Lipo-BV (p < 0.001). The Lipo-BV has led to 35.9% apoptosis (21.8% early apoptosis and 14.8% late apoptosis) and three.59% necrosis in A549 cells. However, PEG-Lipo-BV has led to 45.65% apoptosis (31.35% early apoptosis and 14.3% late apoptosis) and a couple of.9% necrosis within the handled A549 cells. On this examine, we used BV concerned in stopping tumor cell progress and metastasis and inducing most cancers cell apoptosis83. Moreover, BV loaded in coated nanocarriers improves the apoptosis fee as this nanocarrier system causes drug molecules to be delivered into most cancers cells with larger dosages84,85.

Determine 7
figure 7

(A) The results of management, and totally different formulations on automobile Lipo, Free BV, Lipo-BV, and Lipo-BV@PEG of A549 cells that had undergone 48 h of remedy. Q1 (necrotic cells), Q2 (late apoptosis), Q3 (early apoptosis), and This fall (alive cells). (B) Movement cytometric evaluation of A549 cells after remedy with IC50 focus of auto Lipo, Free BV, Lipo-BV, and Lipo-BV@PEG formulations; Means and normal deviations are represented by the information (n = 3). For all charts, ***: p < 0.001; **: p < 0.01; *: p < 0.05.

Cell cycle assay

To estimate the results of loading nanoliposomes with BV and coating BV-loaded nanoliposomes with PEG on the cell cycle, A549 cell strains had been handled with empty Lipo, free BV, BV-Lipo, and BV-Lipo-PEG at their IC50 concentrations and examined by move cytometry (Fig. 8A). Throughout the cell cycle, all cells enter the next levels from G/S to G2/ M. Remedy with free BV, BV-Lipo, and BV-Lipo-PEG elevated the proportion of sub-G1 part cells (Fig. 8B). Nevertheless, sub-G1 part cells elevated considerably after remedy with BV-Lipo and BV-Lipo-PEG in comparison with free BV, which signifies  apitoxin-loaded-PEG-liposome enhances the anticancer potential of the chemotherapeutic agent. In distinction, remedy with the empty Lipo didn’t trigger any vital adjustments within the cell cycle distribution beneath comparable situations (5.16% for empty Lipo, 18.98% without spending a dime BV, 33.13% for BV-Lipo, and 39.11% for BV-Lipo-PEG). Furthermore, the variety of cells in G2 was much less after remedy with PEG-liposomal BV (2.65%) in comparison with the management group (p < 0.001). Based on a earlier examine, BV inhibits most cancers progress on the cell cycle degree. This inhibition happens within the sub-G1 part at G0/G1 part86,87. Moreover, the outcomes present that entrapment of BV in nanoliposomes and coating BV-loaded liposomes with PEG helps a number of targets throughout totally different cell cycle phases and reveals decrease doses of the drug are utilized in these liposomal constructions88.

Determine 8
figure 8

(A) Histograms exhibiting DNA content material of cell cycle development of all samples in A549 cell strains; (B) Cell cycle distribution for A549 cells after remedy with IC50 focus of auto Lipo, Free BV, Lipo-BV, and Lipo-BV@PEG formulations. Means and normal deviations are represented by the information (n = 3). For all charts, ***: p < 0.001; **: p < 0.01; *: p < 0.05.

Gene expression evaluation

The principal branches of gene expression are proapoptotic and antiapoptotic. To research the effectiveness of various liposomal formulations (Lipo, BV, BV-Lipo, and PEG-Lipo-BV), Gene expression ranges within the A549 cell strains had been estimated by real-time PCR The chosen 5 genes had been Caspase 3, Caspase 9, MMP-2, MMP-9, and Cyclin E in A549 (Fig. 9A–E). Free BV, BV-Lipo, and PEG-Lipo-BV resulted in vital upregulation within the expression ranges of Caspase 3, Caspase 9 (Fig. 9A,B) in comparison with clean liposomes and the management group (p < 0.001) in A549 cells. Caspase 3 and Caspase 9 genes confirmed larger exercise within the presence of the PEG-Lipo BV formulation in comparison with Free BV and BV-Lipo. Additionally, the expression ranges of Caspase 3 and Caspase 9 genes indicated that the rise of those genes in A549 cell strains handled with BV-Lipo was greater than these in cells uncovered to the free BV (p < 0.001).

Determine 9
figure 9

(A) Expression ranges of Caspase 3 and (B) Caspase 9 genes in A549 cells, and (C) Expression ranges of MMP-2 and (D) MMP-9 genes in A549 cells, and Expression ranges of Cyclin E genes in A549 cells had been uncovered clean Lipo, Free BV, Lipo-BV, and Lipo-BV-PEG formulations. Knowledge signify means ± normal deviations (n = 3). For all charts, ***: p < 0.001; **: p < 0.01; *: p < 0.05.

For all samples, the expression ranges of MMP-2 and MMP-9 within the A549 most cancers cells boosted considerably in comparison with the management group (p < 0.001; Fig. 9C,D). The discount of the expression of Cyclin E (Fig. 9E) within the presence of BV-Lipo and free BV formulations was milder than that of the BV-Lipo-PEG formulation (p < 0.001). Furthermore, the expression degree of Cyclin E for cells handled with BV-Lipo was lower than that of cells handled with Free BV (p < 0.001). Moreover, the expression ranges of MMP-2 and MMP-9 in BV-Lipo-PEG had been decrease than these within the BV-Lipo (p < 0.001); MMP-2 and MMP-9 genes indicated extra discount after remedy with BV-Lipo in comparison with free BV (p < 0.001).

The discharge of mitochondrial cytochrome c can each have an effect on and doesn’t have an effect on Caspase 3 activation. Nevertheless, the method of Caspase 9 activation is reliant on mitochondrial-cytochrome c. The investigation of apoptosis is important for quite a few processes as a result of apoptotic chromatin condensation and DNA fragmentation can happen by means of Caspase 3 and Caspase 953. On this examine, BV was encapsulated in nanocarriers to reinforce supply to most cancers cells. Bee venom can stop most cancers progress by activation of Caspase 9 and Caspase 389. The inhabitation of MMPs is crucial as a result of they will mediate extracellular matrix degradation and affect cancerous cell proliferation, inflammatory dysfunction, invasion, and angiogenesis90. The research present that BV results in the block of the NF-kB and PI3K/Akt/mTOR pathway, which helps to inhibit the EGF-induced MMP-9 expression91.

Hot Topics

Related Articles